上海市徐汇区世界小学
首页
学校概况
德育天地
健康促进
每周菜谱
卫生专栏
直饮水检测
教学动态
书香世界
特色课程
教育科研
党建e时代
青年培养
Previous
Next
相关内容列表
别忘了结核病2
别忘了结核病1
诺如防控演示
徐汇区学生肥胖防控指南
徐汇区学生近视防制指南
“诺如”病毒感染防控
学校发生传染病预案
传染病疫情报告制度
晨检制度
传染病处理方案
公共场所卫生清扫制度
突发性事件处理规范
消毒隔离制度
新生入学预防接种证查验制度
学生健康管理制度
意外伤害事故处理预案
膳食营养教育制度
首页
>
健康促进
>
卫生专栏
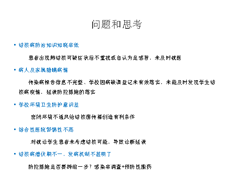
别忘了结核病3
作者(来源):世小 发布时间:2015-04-13
【
关闭窗口
】